1. はじめに
Spresense は、Arduino 互換のソニーのボードコンピュータで、ソニー独自のセンシングプロセッサ CXD5602 を搭載しています。 CXD5602 は、GPSによる測位機能、ハイレゾリューションオーディオの再生・録音機能、低消費電力のマルチコアを内蔵したハイパフォーマンスのIoT向けプロセッサです。

ここでは、以下の2つの章に従って、Spresenseのハードウェアとソフトウェアについて、その概略を説明します。
早速、Spresenseを使ってプログラミングを楽しみたい方は、以下の章をご覧ください。
また、 CXD5602 についての詳しい情報は、
をご覧ください。
2. Spresense ハードウェアについて
2.1. Spresense ボードについて
Spresense ボードは以下のボードから構成されています。
Spresense メインボードには、ソニーが開発したIoT向けのセンシングプロセッサが搭載されており、Spresense メインボード単独でも動作することができます。
-
CXD5602 センシングプロセッサ
-
CXD5247 パワーマネージメント&オーディオアナログIC
Spresense 拡張ボードは、Spresense メインボードのインターフェイスを拡張するための基板です。 Spresense メインボードとSpresense 拡張ボードは Board-to-Board (B-2-B) コネクタで接続されており、 Spresense 拡張ボードをメインボードに接続することで、Arduino Uno互換のピン形状を構成することができます。 Spresense 拡張ボードのピン仕様について、Arduino Uno と一部異なる部分があります。詳細については、Spresense と Arduino Uno の違い を参照してください。
Spresense LTE拡張ボードは、モデルとしてCXD5602PWBLM1とCXD5602PWBLM2の2つのシリーズが発売されています。
"LTE拡張ボード [LM1]" は前者、"LTE拡張ボード [LM2]"は後者のドキュメントであることを示しています。

Spresense メインボードとSpresense LTE拡張ボードは Board-to-Board (B-2-B) コネクタで接続されており、Spresense LTE拡張ボードはLPWAの規格のひとつである LTE-Mに対応し、各センサーからの情報などをLTE-Mネットワークを利用して送信することを可能にします。

2.1.1. Spresense メインボード
Spresense メインボードは次のような特徴があります。
-
センシングプロセッサ CXD5602 搭載
-
8 MB フラッシュメモリ
-
フットプリントの小さな基板
-
Camera 専用コネクタ
-
GNSS (GPS)アンテナ
-
拡張性を備えたコネクタ、機能
-
各種GPIO (UART, SPI, I2C, I2S)
-
ADC 2チャンネル
-
アプリケーション用 LED x 4 (緑)
-
通電表示用LED(青)
-
Spresense メインボードの基準I/O電圧は1.8Vです。1.8V以上の電圧を加えると Spresense のチップセットが破壊される可能性があります。取扱いには十分注意してください。 |

メインボードに配置されるコネクタならびにスイッチなどの回路上の名称を以下に示します。
各部名称 | 説明 |
---|---|
[PWR] Power LED |
電源LED。電源供給されているときに青色に点灯します。 |
[RST] Reset button |
リセットボタン |
[LED0] - [LED3] |
アプリケーションから使える4つのビルトインの緑色LED |
[CN2] |
micro USB Type-B コネクタ。Sketchなどプログラムのロードやデバッグの目的で利用するUSB/UART用のコネクタになります。 |
[CN4] |
B-2-Bコネクタ 拡張ボードと接続するための100pinのコネクタ(裏面に配置) |
[CN5] Camera Connector |
Spresenseカメラボードと接続するためのカメラ専用コネクタ |
[BR] Boot Recovery Button |
工場出荷状態へ復旧する際に利用し、通常は使用しません。 |
メインボードのブロックダイアグラムを以下に示します。

メインボードの回路図のPDFは次のリンクから入手できます。
2.1.2. Spresense 拡張ボード
Spresense 拡張ボードは Arduino Uno 互換のピンソケットに加えて、次の端子を備えています。
-
ヘッドホンジャック
-
micro SD カードスロット
-
USB コネクタ
-
マイク接続用ピンヘッダー

拡張ボードに配置されるコネクタならびにスイッチなどの回路上の名称を以下に示します。
各部名称 | 説明 |
---|---|
CN3 |
B-2-Bコネクタ メインボードと接続するための100ピンのコネクタ |
CN4 |
microSD カードスロット |
CN6 |
microUSB Type-B コネクタ。USBのMSC(Mass Storage Class)機能を提供することが可能で、拡張ボードのSDカードにPC から直接アクセスできます。 |
CN7 |
ヘッドフォンジャック 3極 3.5mmコネクタ |
JP1 |
デジタル入出力端子基準電圧設定 5V or 3.3V |
JP10 - pin 3 to 16 |
マイクを接続するためのピンになります。これらのピンはアナログマイク、もしくはデジタルマイクが接続できます。詳しくは、マイクの使用方法 を参照してください。 |
JP10 - pin 1, 2 |
UART2 端子(D00, D01)をメインボードで使うか、拡張ボードで使うかを選択します。ショートすると メインボード上の UART2 端子 (1.8V) が有効になります。 |
JP14 |
ショートすることでJP10をデジタルマイク端子用に設定が出来ます。詳しくは、マイクの使用方法 を参照してください。 |
microSD |
Spresense 拡張ボードで使用できるmicroSDカードはFAT32でフォーマットされている必要があります。"SDHC" の microSD カードの多くはメーカー出荷時にFAT32でフォーマットされています。他のファイルシステムでフォーマットされているカードは、あらかじめPC等でSDカード用のフォーマットツールなどを使用してFAT32にフォーマットしなおしてください。 |
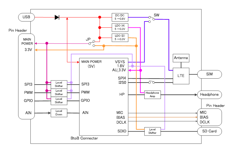
拡張ボードのブロックダイアグラムを以下に示します。図中のVSYSはUSB端子からの給電の場合には4Vとなります。

拡張ボードの回路図のPDFは次のリンクから入手できます。
2.1.3. Spresense LTE拡張ボード [LM1]
Spresense LTE拡張ボードは LTE-Mネットワークを利用して通信することが可能です。 ヘッドフォンジャック、microSD カードスロット、microUSB端子を装備しています。 またSpresense 拡張ボードより系統数は削減されていますが、マイク入力、デジタル入出力、アナログ入力用のピンヘッダを装備しています。

LTE拡張ボードに配置されるコネクタならびにスイッチなどの回路上の名称を以下に示します。
Ref | 各部名称 | 説明 |
---|---|---|
CP1 |
LTEモジュール |
LTE Cat-M1に対応したLTE送受信モジュールです。 |
ANT1 |
LTEアンテナ |
オンボードのチップアンテナです。 |
CN10 |
nanoSIMコネクタ |
nanoSIMを装着するためのコネクタです。 |
CN1 |
microUSBコネクタ |
microUSB Type-Bコネクタで、本ボードに電源を供給するためのコネクタです。USBのMSC(Mass Storage Class)機能を使用して拡張ボードのSDカードにPC から直接アクセスできます。 |
CN3 |
BtoBコネクタ |
Spresenseメインボードと接続するためのコネクタです。 |
CN2 |
I/O電源設定ジャンパ |
CN9のデジタル信号の電圧レベルを5Vか3.3Vに設定するジャンパです。出荷状態ではI/O電圧は5Vに設定されています。 |
CN9 |
信号用ピンヘッダ |
外部機器を接続するための2.54mmピッチのピンヘッダです。 |
CN7 |
microSDコネクタ |
microSDカードを装着するためのコネクタです。 |
J1 |
ヘッドフォンジャック |
φ3.5mmの4極ミニプラグに対応したヘッドフォンジャックです。ステレオヘッドフォン出力+モノラルマイク入力のヘッドセットが使用できます。もちろん3極のステレオミニジャックヘッドフォンも使用できます。 |
CN6 |
マイク用ピンヘッダ |
マイクを接続するための2.54mmピッチのピンヘッダです。 |
D3 |
LTE LED |
LTEの通信状況を示すオレンジ色のLEDです。 |
S1 |
プッシュスイッチ |
汎用スイッチです。スイッチを押すと信号がHighレベルからLowレベルに変化します。Arduino IDEのD33(CXD5602の” SDIO_CMDDIR”ピン)に割り当てられています。 |
CN4 |
スピーカー(L)用ピンヘッダ |
スピーカー(L)用のピンヘッダです(出荷時は未実装)。 |
CN5 |
スピーカー(R)用ピンヘッダ |
スピーカー(R)用のピンヘッダです(出荷時は未実装)。 |
CN8 |
CoreSight 20用コネクタ |
SWD用のピンヘッダです(出荷時は未実装)。 |
LTE拡張ボードのブロックダイアグラムを以下に示します。図中のVSYSはUSB端子からの給電の場合には4Vとなります。

LTE拡張ボードの回路図のPDFは次のリンクから入手できます。
2.1.4. Spresense LTE拡張ボード [LM2]
Spresense LTE拡張ボードは LTE-Mネットワークを利用して通信することが可能です。 ヘッドフォンジャック、microSD カードスロット、microUSB端子を装備しています。 またSpresense 拡張ボードより系統数は削減されていますが、マイク入力、デジタル入出力、アナログ入力用のピンヘッダを装備しています。

LTE拡張ボードに配置されるコネクタならびにスイッチなどの回路上の名称を以下に示します。
Ref | 各部名称 | 説明 |
---|---|---|
CP1 |
LTEモジュール |
LTE Cat-M1に対応したLTE送受信モジュールです。 |
CN11 |
外部LTEアンテナ用コネクタ |
外部LTEアンテナ接続用のコネクタです。 |
CN10 |
nanoSIMコネクタ |
nanoSIMを装着するためのコネクタです。 |
CN1 |
microUSBコネクタ |
microUSB Type-Bコネクタで、本ボードに電源を供給するためのコネクタです。USBのMSC(Mass Storage Class)機能を使用して拡張ボードのSDカードにPC から直接アクセスできます。 |
CN3 |
BtoBコネクタ |
Spresenseメインボードと接続するためのコネクタです。 |
CN2 |
I/O電源設定ジャンパ |
CN9のデジタル信号の電圧レベルを5Vか3.3Vに設定するジャンパです。出荷状態ではI/O電圧は5Vに設定されています。 |
CN9 |
信号用ピンヘッダ |
外部機器を接続するための2.54mmピッチのピンヘッダです。 |
CN7 |
microSDコネクタ |
microSDカードを装着するためのコネクタです。 |
J1 |
ヘッドフォンジャック |
φ3.5mmの4極ミニプラグに対応したヘッドフォンジャックです。ステレオヘッドフォン出力+モノラルマイク入力のヘッドセットが使用できます。もちろん3極のステレオミニジャックヘッドフォンも使用できます。 |
CN6 |
マイク用ピンヘッダ・信号用ピンヘッダ |
マイクおよびを外部機器を接続するための2.54mmピッチのピンヘッダです |
D3 |
LTE LED |
LTEの通信状況を示す青色のLEDです。 |
S1 |
プッシュスイッチ |
汎用スイッチです。スイッチを押すと信号がHighレベルからLowレベルに変化します。Arduino IDEのD33(CXD5602の” SDIO_CMDDIR”ピン)に割り当てられています。 |
CN4 |
スピーカー(L)用ピンヘッダ |
スピーカー(L)用のピンヘッダです(出荷時は未実装)。 |
CN5 |
スピーカー(R)用ピンヘッダ |
スピーカー(R)用のピンヘッダです(出荷時は未実装)。 |
CN8 |
CoreSight 10用コネクタ |
SWD用のピンヘッダです(出荷時は未実装)。 |
LTE拡張ボードのブロックダイアグラムを以下に示します。図中のVSYSはUSB端子からの給電の場合には4Vとなります。

LTE拡張ボードの回路図のPDFは次のリンクから入手できます。
2.1.5. Spresense カメラボード
Spresenseカメラボードにはカメラモジュールが搭載されています。このカメラモジュールはソニー製イメージセンサISX012とレンズから構成されており、Spresenseから の指示でカメラとして起動します。
イメージセンサISX012は有効画素数 511万画素の画像センサでJPEGエンコーダを搭載しているため、Y/C、RGBに加えJPEG形式の画像を Spresenseに送ることができます。

Spresense カメラボードでのISX012の仕様表を下記に記載いたします。
イメージサンサー | |
---|---|
センサータイプ |
1/4型 CMOSイメージセンサー |
有効画素数 |
511万画素 2608(H)×1960(V) |
記録画素数 |
504万画素 2592(H)×1944(V) |
カメラ制御 |
|
ISO感度 |
ISO 40~800 |
シーンセレクション |
12パターン |
露出制御 |
自動、シャッター優先、ISO感度優先、長時間AEモード |
測光モード |
マルチパターン、中央重点、画面全体平均、スポット |
露出補正 |
±2EV、 1/3EVステップ |
シャッタースピード |
1/8 s(長時間AEモード)~1/42000 s |
ホワイトバランス設定 |
オートホワイトバランス、太陽光、曇天、蛍光灯、ランプ |
画像フォーマット |
|
出力画像フォーマット |
JPEG(4:2:2)、Y/Cb/Cr、YUV、RGB、JPEG+YUV(サムネイル) |
静止画データレート |
5M pixel 15 frame/s JPEG output |
動画データレート |
SVGA 30 frame/s YCbCr output |
HDビデオ出力 |
1080p(1920×1030 30 frame/s)、720p(1208×720 60 frame/s) |
また、レンズの仕様表を下記に記載いたします。
機能 | 性能 |
---|---|
レンズ構成 |
1/4インチ 4枚 |
有効焦点距離 |
2.74mm |
F値 |
2.0±5% |
画角 |
78°±3° |
主光線角 |
<33.5° |
歪曲収差 |
<1.5% |
解像度 |
中心1100本、四隅900本 |
焦点距離 |
1.5m |
焦点範囲 |
77.5~237.06cm |
カメラボードの回路図のPDFは次のリンクから入手できます。
2.1.6. Spresense HDR カメラボード
SpresenseHDR カメラボードにはカメラモジュールが搭載されています。このカメラモジュールはソニー製イメージセンサISX019とレンズから構成されており、Spresenseから の指示でカメラとして起動します。
SpresenseHDR カメラボードにはFPGAが搭載されており、色空間変換回路とJPEGエンコーダを搭載しているため、Y/Cb/Crに加え、RGB、JPEG形式の画像を Spresenseに送ることができます。

Spresense HDR カメラボードでのISX019の仕様表を下記に記載いたします。
イメージサンサー | |
---|---|
センサータイプ |
1/3.8型 CMOSイメージセンサー |
有効画素数 |
126万画素 1297(H)×969(V) |
推奨記録画素数 |
123万画素 1280(H)×960(V) |
カメラ制御 |
|
測光モード |
平均、中央重点、スポット、ヒストグラム |
露出補正 |
±2EV、 1/3EVステップ |
ホワイトバランス設定 |
Auto、MWBモード、ユーザモード、ワンプッシュモード |
露出時間調整 |
可変 |
画像フォーマット |
|
出力画像フォーマット |
Y/Cb/Cr |
*High Dynamic Range (HDR) 機能 |
HDR機能 |
また、レンズの仕様表を下記に記載いたします。
機能 | 性能 |
---|---|
レンズ構成 |
ガラスレンズ 6枚 |
IRカットフィルター |
415-650nm(可視光透過) |
レンズ径 |
M8 P0.35 |
有効焦点距離 |
5.1mm±5% |
F値 |
2.0±5% |
画角 |
垂直画角:31.2°±5%、水平画角:41.8°±5%、対角画角:52.4°±5% |
主光線角 |
<17.5° |
歪曲収差 |
-1.36% |
解像度 |
500本以上 |
焦点距離 |
調整可能 |
焦点範囲 |
2cm~∞ |
カメラボードの回路図のPDFは次のリンクから入手できます。
2.1.7. Spresense GNSS Add-onボード
Spresense GNSS Add-onボードはL1帯及びL5帯によるデュアルバンドの位置測位を実現するソニーセミコンダクタソリューションズ製のGNSS受信LSI「CXD5610GF」を搭載しています。 地面や近距離にある建造物などからの反射などの厳しい環境下においても、高精度で安定的な測位ができます。
Spresense GNSS Add-onボードにはGNSS用のアンテナは搭載されておりません。別途外付けアンテナが必要になります。 |
対応GNSS | GPS/Galileo/BeiDou/GLONASS/QZSS/SBAS/NavIC |
---|

GNSS Add-onボードの回路図のPDFは次のリンクから入手できます。
2.1.8. Spresense マルチIMU Add-onボード
Spresense マルチIMU Add-onボードは、3軸加速度センサー及び3軸ジャイロスコープから成る6軸IMUボードです。
ソニー株式会社 技術開発研究所が開発したマルチIMU合成技術により、低バイアス変動および地球自転検出可能な低ノイズ密度を実現しました。 本ボードでは16個の民生MEMS IMUをリアルタイム合成することで、工業用FOG(Fibre Optic Gyroscope)に匹敵するバイアス安定性0.39deg/h以下を達成し、 大幅な軽量、小型、低コスト化が可能になりました。 これにより従来工業用FOGを搭載することが難しかった構造物検査用ドローンや小型自律移動ロボットなど、より緻密な制御を必要とする用途にも適用することができます。
本製品は日本国内向けの製品です。本製品は輸出貿易管理令別表第一の1から15までの項に記載の貨物、外国為替令別表1から15までの項に該当します。本製品を輸出、又は非居住者に提供するにあたっては、外為法等に従い必要な手続きを行って頂く必要があります。 |

機能 | 性能 |
---|---|
サイズ |
50.0 mm x 20.6 mm x 9.1 mm |
重量 |
9 grams |
出力レート |
最大1920Hz |
出力データ |
加速度センサー3軸値、ジャイロセンサー3軸値、温度、タイムスタンプ |
制御インターフェース |
SPI:4pin, I2C:2pin , 割り込み:1pin |
電源電圧 |
DC 4.0V, DC 3.3V |
I/O電圧 |
DC 1.8V (IO電源電圧1.8Vは基板内部で生成) |
動作温度 |
-20 ~ +65℃ |
消費電流 |
50mA (104mA※) |
ダイナミックレンジ |
ジャイロ:最大 ±4000dps、加速度:最大 ±16g |
ノイズ密度(typical) |
ジャイロ:1.0mdps/√Hz (0.7mdps/√Hz※)、加速度:14μg/√Hz (9.8μg/√Hz※) |
バイアス安定性(typical) |
ジャイロ:0.39dph (0.27dph※)、加速度:4.43μg (3.13μg※) |
2.2. Spresense ボードの使用方法について
2.2.1. Spresense メインボードおよびHDR カメラボードへの遮光シールの貼付方法
Spresense メインボードをご使用の前には付属の遮光シールを下図のIC4を覆うように貼付してください。

Spresense HDR カメラボードをご使用の前には付属の遮光シールを下図のIC10を覆うように貼付してください。


太陽光の当たる場所や強い光の下などでご使用いただくと誤動作の原因となりますので、遮光シールを必ず貼付してください。 |
再貼付の際は下記の遮光シールを推奨します。
製造会社 | 品名 |
---|---|
シュアーテープ |
CP-743 |
2.2.2. SpresenseメインボードとSpresense拡張ボードの接続方法
ここでは、SpresenseメインボードとSpresense拡張ボードの取り付け方法を説明します。
Spresense 拡張ボードには、メインボードと接続するためのスペーサーが4つ付属しています。

このスペーサーを Spresense 拡張ボードのスルーホールに差し込みます。スルーホールの場所に注意してください。

Spresense拡張ボードにスペーサーを取り付けた後に、Spresenseメインボードを取付ます。

取付の際は、メインボードの向きに注意してください。USBコネクタを同じ方向にしてください。 |

USBコネクタが同じ方向に向いていれば、Spresenseメインボードと、Spresense拡張ボードの接続は完了です。

取り付け終了後、再度SpresenseメインボードとSpresense拡張ボードを上下から指で押さえるなどして、BtoBコネクタの嵌合をご確認ください。 嵌合が不完全な場合、micro SDカードやオーディオ機能などのSpresense拡張ボード上の機能が動作しないことがありますのでご注意ください。
メインボードと拡張ボードを着脱する際は負荷がかからないように慎重に行ってください。 |
2.2.3. SpresenseメインボードとSpresense LTE拡張ボードの接続方法
ここでは、SpresenseメインボードとSpresense LTE拡張ボードの取り付け方法を説明します。
メインボードとLTE拡張ボードを接続する際は必ず電源を切った状態で行ってください。 |
Spresense LTE拡張ボードには、メインボードと接続するためのスペーサーが4つ付属しています。

このスペーサーを Spresense LTE拡張ボードのスルーホールに差し込みます。スルーホールの場所に注意してください。

micro SDカードや各種オーディオ機能などのLTE拡張ボード上の機能が動作しない、または動作がおかしいなどの症状が現れる場合には、 BtoBコネクタの嵌合が不完全の可能性があります。メインボードとLTE拡張ボードを上下から指で挟んで、再度押し込んでみてください。
2.2.4. Spresense LTE拡張ボード、LTEアンテナの接続方法と準備 [LM2]
ここではSpresense LTE拡張ボードに別売のLTEアンテナを取り付ける方法について説明します。
LTE用のオンボードアンテナが搭載されていないモデルでは、ボード上の外部接続アンテナ用コネクタであるU.FLコネクタ(メス)にU.FLコネクタ(オス)のケーブルのついた市販のLTEアンテナを装着します。

使用可能なLTEアンテナは下記に記載されています(村田製作所様のHPにリンクされています)。
上記のアンテナのうち、SMA接続のLTEアンテナをご使用いただく場合には、下記のようなU.FL(オス)-SMA(メス)変換ケーブルをご用意ください。
製造会社 | 品名 |
---|---|
ヒロセ電機 |
HRMJ-UFLHF6-04N2TV-A200RS |
U.FLコネクタにアンテナを着脱する際には慎重に行ってください。コネクタを斜めに接合させようとしたり、強い力を掛けた場合にはコネクタが破損する恐れがあります。 |
U.FLコネクタにアンテナケーブルを接続した状態で、ケーブルに負荷をかけないでください。 U.FLコネクタが破損する恐れがあります。 |
2.2.5. SpresenseメインボードとSpresenseカメラボード/HDR カメラボードの接続方法と準備
ここでは、SpresenseメインボードへのSpresenseカメラボード/HDR カメラボードの取り付け方法を説明します。
カメラモジュールは静電気に非常に弱いため、カメラボード/HDR カメラボードを取り扱う前には十分に接地された金属やコンクリート、アスファルト、木材、クロス紙などに 触れ、人体から静電気を除去してください。静電気が発生するとカメラモジュールの故障の原因となります。 |
カメラボード/HDR カメラボードのフラットケーブルを下図のようにメインボードのカメラ専用コネクタ(CN5)に奥までしっかりと挿し込んでください。フラットケーブルには裏表があります。 電極の向きが下図と同じ向き(microUSBコネクタ側)になるように挿しこんで下さい。

なお、Spresenseカメラボードのレンズは小さな半透明の青いプラスチックフィルムで覆われています。これはレンズを保護するためのものですので、ご使用前には取り除いてください。 取り除く際は慎重にはがしてください。
2.2.6. Spresenseカメラボード/HDR カメラボード側のフラットケーブルについて
カメラボード/HDR カメラボードのフラットケーブルが挿し込まれているコネクタは破損しやすいため、カメラボード/HDR カメラボードからフラットケーブルは極力取り外さないでください。 フラットケーブルを挿抜する際には、以下の指示に従ってください。
-
フラットケーブルを抜く場合
-
A. コネクタのレバーの両サイドに均一の力をかけて、基板と水平にゆっくりとレバーをスライドさせ押し出します。
-
B. フラットケーブルを引き抜きます。
-
-
フラットケーブルを挿す場合
-
C. コネクタにフラットケーブルを奥までしっかり挿入します。フラットケーブルの電極側が下記の図の場合、上を向くようにして下さい。
-
D. コネクタのレバーの両サイドに均一の力をかけて、基板と水平にゆっくりとレバーをスライドさせ押し込みます。
-

カメラボード/HDR カメラボードのコネクタのレバー操作はゆっくり慎重に行ってください。 レバーの両サイドに別々の力をかけたり、基板に対して水平方向以外の向きに動かすとレバー破損の原因となります。 |
また、カメラ用フラットケーブルが破損してしまった場合に代替品として使用できるフラットケーブルを以下に示します。できるだけ短いフラットケーブルをご使用下さい。
製造会社 | 品名 | 長さ |
---|---|---|
Molex |
15166-0211 |
102mm |
Molex |
15166-0213 |
127mm |
Wurth Electronics |
687620100002 |
100mm |
2.2.7. Spresenseメインボード、Spresense GNSS Add-onボードの接続方法と準備
ここでは、SpresenseメインボードへのSpresense GNSS Add-onボードの取り付け方法を説明します。
SpresenseメインボードのJP1とJP2の1番ピンに、Spresense GNSS Add-onボードのCN1とCN2の1番ピンを合わせ、軽く押し込んでください。 正しい向きの場合、SpresenseメインボードとSpresense GNSS Add-onボード上の"SONY"の文字が同じ向きになります。

Spresense GNSS Add-onボードをSpresenseメインボードに装着する際は、必ずメインボードのピンソケットにGNSS Add-onボードのピンソケットの脚が まっすぐ入る位置に調整してから、手で軽くGNSS Add-onボードを押し込んでください。斜めにピンを挿し込もうとしてしまったり、強く押し込んだ場合には、コネクタが破損する恐れがあります。 |
Spresense GNSS Add-onボードをSpresenseメインボードから取り外す場合には、市販の基板取り外し治具(IC引き抜き治具)などを用いて慎重に行ってください。
基板取り外し治具を使用しない場合、Spresense GNSS Add-onボードのコネクタのピンを破損する恐れがあります。 |
Spresense GNSS Add-onボードのCN1とCN2はソケットタイプのコネクタです。 上に更に各種のSpresense Add-onボードを装着することが可能です。 |
また、GNSS受信LSIのCXD5610にはMRAMが内蔵されておりますので、磁石などの強い磁気を発するものを近づけるとMRAMに記憶されている データが消えてしまい、正しく動作しなくなることがあります。
Spresense GNSS Add-onボードには磁石などの強い磁気を発するものを近づけないでください。 |
2.2.8. Spresense GNSS Add-onボード、GNSSアンテナの接続方法と準備
ここではSpresense GNSS Add-onボードに別売のGNSSアンテナを取り付ける方法について説明します。 動作確認済みのGNSSアンテナを下記に示します。 なお、Spresense GNSS Add-onボードにはLNAが搭載されていないため、使用できるアンテナはアクティブアンテナのみで、パッシブアンテナは使用できません。
製造会社 | 品名 | 接続 |
---|---|---|
ABRACON |
APARC2511X-SG3L5 |
U.FL |
Tallysman Wireless |
33-8825-00-3000 |
SMA |
TAOGLAS |
AA.200.151111 |
SMA |
TAOGLAS |
AA.178.301111 |
SMA |
Beitian |
BN-345AJ |
SMA |
Ublox |
ANN-MB1-00-00 |
SMA |
Unictron |
H2MA003D100100 |
SMA |
2J-antenna |
2J7C01MC3F-300LL100-C20NST |
SMA |
Jinchang Electron |
JCA231 |
SMA |
Jinchang Electron |
JCA236D |
SMA |
Amotech |
AGA556022-S0-A17 |
U.FL |
Spresense GNSS Add-onボード上のU.FLコネクタ(メス)にU.FLコネクタ(オス)のケーブルのついたGNSSアンテナを装着します。

SMA接続のGNSSアンテナをご使用いただく場合には、下記のようなU.FL(オス)-SMA(メス)変換ケーブルをご用意ください。
製造会社 | 品名 |
---|---|
ヒロセ電機 |
HRMJ-UFLHF6-04N2TV-A200RS |
U.FLコネクタにアンテナを着脱する際には慎重に行ってください。コネクタを斜めに接合させようとしたり、強い力を掛けた場合にはコネクタが破損する恐れがあります。 |
U.FLコネクタにアンテナケーブルを接続した状態で、ケーブルに負荷をかけないでください。 U.FLコネクタが破損する恐れがあります。 |
2.2.9. Spresense ボードへの電源供給方法
-
メインボード上にある micro USB コネクタに、micro USB Type-B ケーブルを使用してPCのUSBポートと接続することで、電源供給とプログラミングの両方を行うことができます。この micro USB ポートは、PCからシリアルポートとして認識されます。
-
micro USBコネクタを経由して電源を供給する場合には、できるだけ太く短い micro USBケーブルをご使用ください。

USB Type-C ACアダプタなどを Type-B への変換アダプタを使用してSpresense ボードに電源供給を行うと、VBUSの耐圧を超える電圧が 供給されてしまうことがあり、Spresense ボードを破壊する恐れがあります(Type-Cのレセプタクルコネクタを持つ変換アダプタはUSB規格非準拠品です)。 |
Spresense ボードへのUSBコネクタからの電源供給には、USBモバイルバッテリーをご利用いただくことも可能です。ただし、オートパワーオフ機能を有するUSBモバイルバッテリーを使用した場合、Spresenseボードの消費電力が非常に小さいことから、オートパワーオフが有効になり、動作しない場合があります。確実に動作を期待する場合は、「常時ON」機能をもつUSBモバイルバッテリーをご利用ください。 |
2.2.9.1. Spresense拡張ボードを使用する場合
-
メインボードの micro USBコネクタ、または拡張ボードの micro USBコネクタを使用してSpresenseシステムに電源を供給することが可能です。両側の micro USBコネクタから同時に電源を供給しても大丈夫なように設計されています。
-
拡張ボード側のmicro USBポートをMSC(Mass Storage Class)モードのUSBデバイスとして設定できます。これにより拡張ボード上のSDカードをPCのストレージデバイスとしてみなすことができます。
-
また、拡張ボードのVOUTピンに5V±0.25Vの電圧範囲で、他の基板などから電源を供給することが可能です。ただし、5V±0.25Vの範囲外の電圧の電源を接続した場合、電源回路が破壊される恐れがありますので、取り扱いには十分に注意してください。 この電源供給と micro USBコネクタからの電源供給と同時に行う場合には、VOUTピンに逆流防止回路を挿入してください。
2.2.9.2. Spresense LTE拡張ボードを使用する場合
-
Spresense システムへの電源供給はメインボードの micro USBコネクタ、またはLTE拡張ボードの micro USBコネクタを使用して行います。 両側の micro USBコネクタから同時に電源を供給しても大丈夫なように設計されています。
-
しかしながら、本基板に搭載されているLTEモジュールは最大で1.2Aの電流を消費することがあります。確実な動作のため、 メインボードとLTE拡張ボードの micro USBから供給できる電流の合計が1.5A程度となるように電源を接続してください。 確実なLTE通信を行うためには、Spresense LTE拡張ボードの micro USBから1.5A以上供給できるようにしてください (メインボードの micro USBからは最大で500mAまでしか供給できません)。
-
LTE拡張ボード側のmicro USBポートをMSC(Mass Storage Class)モードのUSBデバイスとして設定できます。これにより拡張ボード上のSDカードをPCのストレージデバイスとしてみなすことができます。
2.2.10. Spresenseメインボード、Spresense マルチIMU Add-onボードの接続方法と準備
ここでは、SpresenseメインボードへのSpresense マルチIMU Add-onボードの取り付け方法を説明します。
SpresenseメインボードのJP1とJP2の1番ピンに、Spresense マルチIMU Add-onボードのCN101とCN102の1番ピンを合わせ、軽く押し込んでください。 正しい向きの場合、SpresenseメインボードとSpresense マルチIMU Add-onボード上の"SONY"の文字が同じ向きになります。

Spresense マルチIMU Add-onボードをSpresenseメインボードに装着する際は、必ずメインボードのピンソケットにマルチIMU Add-onボードのピンソケットの脚が まっすぐ入る位置に調整してから、手で軽くマルチIMU Add-onボードを押し込んでください。斜めにピンを挿し込もうとしてしまったり、強く押し込んだ場合には、コネクタが破損する恐れがあります。 |
Spresense マルチIMU Add-onボードをSpresenseメインボードから取り外す場合には、市販の基板取り外し治具(IC引き抜き治具)などを用いて慎重に行ってください。
基板取り外し治具を使用しない場合、Spresense マルチIMU Add-onボードのコネクタのピンを破損する恐れがあります。 |
Spresense マルチIMU Add-onボードのCN1とCN2はソケットタイプのコネクタです。 上に更に各種のSpresense Add-onボードを装着することが可能です。 |
2.2.11. Spresense マルチIMU Add-onボードを2枚スタックして使用する場合
ここではSpresense マルチIMU Add-onボードを2枚スタックして使用する場合について説明します。
Spresense マルチIMU Add-onボードを2枚スタックし最大32個のIMUの出力を合成することで、更なる精度向上が可能です。

以下に2枚スタックして使用する場合の設定方法を示します。
1) 全ての電源をOFFします。
2) Dip-SWのCh.1を下図を参照し設定します。

2枚の基板のうち一枚をON,もう一枚をOFFに設定します。
上下どちらの基板をONに設定しても問題ありません。
3) Dip-SWのCh.2を下図を参照し設定します。

2枚の基板のCh.2は必ず同じ極性に設定します。
OFF側ではI2Cアドレス0x10, 0x11, 0x12, 0x13が使用されます。
ON側ではI2Cアドレス 0x30, 0x31, 0x32, 0x33が使用されます。
4) フレキケーブルを2枚のマルチIMUボードに接続します。
2つのフレキコネクタをストレートに接続します。
コネクタは両接点のためフレキの接点は上下問いません。
ケーブルを接続するC100の情報を下記に示します。
製造会社 | 日本圧着端子製造株式会社 (JST) |
---|---|
名称 |
FFCおよびFPC コネクタ FHA CONNECTOR 10P |
型名 |
10FHA-SM1-GAN-ETB(HF) |
RS PRO |
179-2608 |
仕様 |
10ピン 0.5mmピッチ ストレート 両接点 |
C100に接続して使用できる、動作確認済みのケーブルを下記に示します。
製造会社 | 品名 |
---|---|
Molex |
98266-0105 |
Samtec |
FJH-10-D-02.00-4 |
RS PRO |
179-2596 |
RS PRO |
179-2608 |

2.2.11.1. Spresense マルチIMU Add-onボード S100 DIP-SW仕様 Ch.1
ここではS100 Dip-SW Ch.1の仕様を示します。
・Ch.1はマルチIMU基板のMain/Sub動作の設定に使用します。
・1枚および2枚スタック使用時に以下の表を参照し正しく設定します。
2枚スタックでの使用時についてBoard1/Board2が上下どちらにスタックされるかは問いません。
・誤設定の状態で電源が投入された場合、LEDが赤点滅しユーザに誤設定を通知します。
Dip-SW Ch.1の設定方法を下記に示します。
設定 | 状態 |
---|---|
OFF |
正常設定 |
ON |
誤設定 (LED赤点滅で通知) |
Board1設定 | Board2設定 | Board1動作状態 | Board2動作状態 | 設定状態 |
---|---|---|---|---|
OFF |
OFF |
Main動作状態 |
Main動作状態 |
誤設定 (LED赤点滅で通知) |
OFF |
ON |
Main動作状態 |
Sub動作状態 |
正常設定 |
ON |
OFF |
Sub動作状態 |
Main動作状態 |
正常設定 |
ON |
ON |
Sub動作状態 |
Sub動作状態 |
誤設定誤設定 (LED赤点滅で通知) |
2.2.11.2. Spresense マルチIMU Add-onボード S100 DIP-SW仕様 Ch.2
ここではS100 Dip-SW Ch.2の仕様を示します。
・Ch.2はマルチIMU基板のI2Cが使用するI2Cアドレスを設定します。
・マルチIMU基板は1枚で2つ、2枚スタックの場合4つのI2Cアドレスを使用します。
・マルチIMU基板と他のI2Cを使用するデバイスを同じバスに接続する場合、Dip-SWのCh.2を適切に設定することでI2Cアドレスの競合を避けることが可能です。
・2枚スタックで使用する場合、Ch.2は2枚のBoardで必ず同じ設定にしてください。
・2枚スタック使用時にCh.2の設定が異なる場合はドライバOpen時にエラーが発生します。
Dip-SW Ch.2の設定方法を下記に示します。
設定 | 使用するI2Cアドレス | 状態 |
---|---|---|
OFF |
0x10, 0x11 |
正常設定 |
ON |
0x30, 0x31 |
正常設定 |
Board1設定 | Board2設定 | 使用するI2Cアドレス | 設定状態 |
---|---|---|---|
OFF |
OFF |
0x10, 0x11, 0x12, 0x13 |
正常設定 |
OFF |
ON |
- |
誤設定 (ドライバOpen時にエラー発生) |
ON |
OFF |
- |
誤設定 (ドライバOpen時にエラー発生) |
ON |
ON |
0x30, 0x31, 0x32, 0x33 |
正常設定 |
2.2.12. Spresense マルチIMU Add-onボード LED仕様
Spresense マルチIMU Add-onボードに搭載されたLED(D100)が1秒間隔で点滅した場合には下記の状態を示します。
通知内容 | 色 | 備考 |
---|---|---|
FWアップデート状態 |
緑 |
FWアップデート受付状態及びFWアップデート中です |
Dip-SW誤設定状態 |
赤 |
Dip-SWの設定が間違った状態で電源が投入されています |

2.2.13. Spresense マルチIMU Add-onボード 出力データ仕様
Spresense マルチIMU Add-onボードの出力データ仕様を下記に示します。
名称 | 単位 | 詳細 |
---|---|---|
タイムスタンプ |
count |
IMU合成データのタイムスタンプ, 物理値への変換は以下を参照time(sec) = Time Stamp(count) / 19200000 ※約223.696秒でオーバーフローし0に戻ります |
温度 |
℃ |
IMU合成データ:温度 |
ジャイロ X |
rad/sec |
IMU合成データ:角速度 X軸 |
ジャイロ Y |
rad/sec |
IMU合成データ:角速度 Y軸 |
ジャイロ Z |
rad/sec |
IMU合成データ:角速度 Z軸 |
加速度 X |
m/s/s |
IMU合成データ:加速度 X軸 |
加速度 Y |
m/s/s |
IMU合成データ:加速度 Y軸 |
加速度 Z |
m/s/s |
IMU合成データ:加速度 Z軸 |
X軸、Y軸、Z軸の向きについては基板上の表記を参照してください。 原点は図の赤丸の位置となります。

3. Spresense ソフトウェアについて
Spresenseソフトウェアでは、2つの開発環境を提供しています。
-
Spresense Arduino Libraryを用いた開発環境
-
Arduino IDEを用いたSpresenseのソフトウェア開発環境です。Spresense Arduino Libraryを使うことで、比較的容易にソフトウェア開発を行うことが出来ます。
-
-
Spresense SDKを用いた開発環境
-
Spresense SDKは、NuttXが提供しているビルド環境(GNU Make)をベースとしたソニー独自の開発環境です。低レベルなAPIを提供し、省メモリや省電力、マルチコアの制御など、Spresenseが持つ性能を最大限引き出すことが出来ます。
-
ここでは、これら2つの開発環境の特徴や構造について説明します。
3.1. Spresense Arduino Libraryを用いた開発環境
Spresense Arduino Libraryは、Spresenseのアプリケーションソフトウェアを Arduino IDEを用いて開発するためのソフトウェアライブラリです。 Arduinoの標準APIと互換性があり、既に存在する多くのArduinoスケッチやミドルウェアライブラリを利用することが出来ます。 そのため、Spresenseに馴染みのないユーザーでも、Arduinoでソフトウェア開発を行った経験がある方なら、簡単にSpresense上でソフトウェア開発を始めることが出来ます。
このライブラリは、Arduino互換APIだけではなく、Spresenseの特徴的な機能であるGPS測位機能やハイレゾリューションオーディオ機能など、ソニー独自のAPIも提供しており、Arduino IDE を使って高機能なアプリケーションを実現できます。
Spresense Arduino Libraryを用いて、ソフトウェア開発を行ってみたい方は、
を参照してください。
3.1.1. Spresense Arduino Libraryの構造
Spresense Arduino Library は、Spresense SDK を Arduino IDE から簡単に使えるように設計された拡張ラッパーライブラリです。内部では、NuttXが提供するTaskが動作しており、ArduinoのSketchはこのTaskの一つとして動作しています。Arduino IDEでのソフトウェア開発を行う場合、このNuttXを全く意識することなくプログラミングを行うことが出来るように設計されています。

3.1.2. Spresense Arduino Library の特徴
Spresense Arduino Libraryは、Arduino 標準APIを備えており、 digitalReadやdigitalWriteなどのAPIをSpresense上で利用することが出来ます。 また、SPIやSoftware SerialなどのArduino Libraryと同等のライブラリも準備しています。
一部ハードウェアの違いにより Arduino 標準仕様と差分があります。詳細については、 Spresense Arduino スケッチ開発 を参照してください。 |
Spresense Arduino Library は、ハイレゾリューションオーディオの再生・録音機能を有する Audio ライブラリや、GPS 測位機能を使うための GNSS ライブラリなど、Spresense の特徴を生かした 独自のライブラリを提供しています。詳細は、Spresense Arduino ライブラリ を参照してください。
3.2. Spresense SDKを用いた開発環境
Spresense SDKはリアルタイムオペレーティングシステムの一つである NuttXをベースに、Spresense独自の機能を追加した開発環境です。 低レベルなAPIを提供しており、省メモリや省電力、マルチコアの制御など、Spresenseの性能を最大限引き出すことが出来ます。 マルチコアプログラミングや省電力、メモリの有効的な活用をしてみたい方は、Spresense SDK の利用を検討してみてください。
Spresense SDKを用いて、ソフトウェア開発を行ってみたい方は、
を参照してください。
3.2.1. Spresense SDKの構造
Spresense SDKは NuttXをオペレーティングシステムとして利用し、CXD5602 の機能を最大限利用するためのミドルウェアを備えたソフトウェアになります。

NuttXが持つドライバフレームワークに準じて実装された各種ドライバとその上に実装された各種ミドルウェアから構成されています。
3.2.2. Spresense SDKの特徴
Spresense SDKの特徴は以下の通りです。
オペレーティングシステムに NuttXを採用していることから、以下のような特徴を持っています。
-
マルチタスクRTOS
-
Kconfigを用いたコンフィグレーションによるフットプリントの最適化
-
標準Cライブラリのサポート
-
C++言語のサポート
-
各種ファイルシステムのサポート
-
各種デバイスドライバのサポート
-
フラッシュメモリのサポート
-
USB機能(MSC 及び CDC)のサポート
また、これに加えて CXD5602 が持つ様々な機能をミドルウェアとして提供しています。
-
オーディオ録音再生機能
-
非対称型マルチコアプログラミングライブラリ
-
GPSによる測位機能
-
パワーセーブ機能
そのほかにも、DMAコントローラ用ドライバなど、 CXD5602 が持つほぼ全ての機能を利用することが出来ます。
Spresense SDKが持つ代表的な機能は、サンプルコードとしてNuttXのBuiltInアプリ形式で提供されています。
詳しくは、 Examples 一覧 を参照してください。
4. リポジトリの構成について
Spresense はオープンソースプロジェクトです。関連するソースコードやドキュメントは、ローダーなどのプリコンパイルバイナリーを除き、GitHub にストアされます。
Spresense プロジェクトチームはあなたのコントリビュートを大いに歓迎します。各リポジトリにはコントリビューションガイドラインがあり、コントリビュートする方法が記載されていますのでコントリビューションを始める際に是非お読みください。そして、あなたのコントリビューションを心よりお待ちしております。
このドキュメントは、Spresenseプロジェクトに関連したリポジトリの構成について記述しています。
4.1. 各リポジトリの概要
グループ | リポジトリ名 | サブリポジトリ | 説明 |
---|---|---|---|
Spresense Arduino |
Spresense Arduino Library のベースリポジトリです |
||
Spresense Arduino Library のためのサンプルスケッチです |
|||
Spresense SDK |
Spresense SDK のベースリポジトリです |
||
NuttX のフォークリポジトリです (旧v2.xは こちら) |
|||
NuttX Apps のフォークリポジトリです (旧v2.xは こちら) |
|||
ハードウェア設計資料 |
独自のボードを設計する為の、Spresense 基板回路図、部品リストなどへのリポジトリです |
4.1.1. ソースコード取得の仕方
git clone https://github.com/sonydevworld/spresense-arduino-compatible.git git clone https://github.com/sonydevworld/spresense-sketches.git
git clone --recursive https://github.com/sonydevworld/spresense.git
SDKv2.x と SDKv3.x のバージョン間で submodule リポジトリの URL が変更されています。
SDKv2.x の環境から SDKv3.0.0 へバージョンを更新する際は、以下の手順で submodule の更新を行ってください。
SDKv2.x の環境でビルド済みのファイルが残っている場合は、事前に make distclean
を行ってからバージョンを切り替えてください。
cd spresense/sdk make distclean git fetch origin git checkout v3.0.0 git submodule sync git submodule update